《潇湘一卡通》这是专门针对长沙地区的市民们提供的公交卡移动充值,提供了更加便捷的充卡功能,享受掌上的智能公交服务,随时随地只要带手机就能乘车,非常的方便便捷。
自由灵活的简单乘车助手
一键查询非常方便
帮助你更加科学的导航出行
提供一站式民生服务
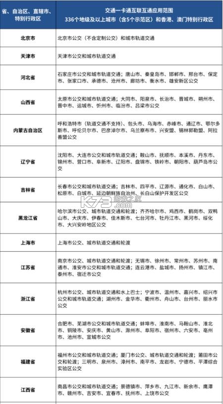
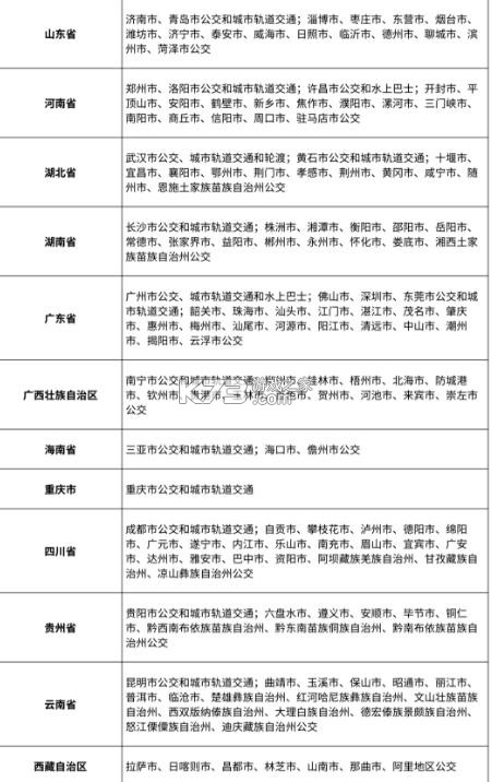
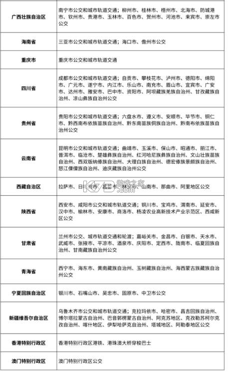
可以在336个地级以上城市(含有5个示范区)和香港、澳门特别行政区使用,具体覆盖城市如下图:



潇湘一卡通客服热线:
客服热线:0731-81858000(潇湘卡服务热线因运营商受限出现故障,正在积极维修,如有问题,可在潇湘卡+服务号进行留言,我司工作人员会根据留言情况依次帮您处理);
微信服务号:潇湘卡+(在线时间:工作日周一至周五9:00-12:00,13:00-17:00,节假日暂停服务);
《潇湘一卡通》APP是长沙智慧城市建设的重要组成部分,为市民提供民生服务与支付支持。通过应用,可以便捷地为潇湘卡进行NFC线上充值,享受公交、地铁、磁浮等公共交通的整合支付体验。
作为公共服务支付平台,APP支持交通出行,逐步接入公共事业缴费、生活信息查询等功能,助力构建城市信用体系与社会治理数字化支撑。市民可在此统一办理交通卡升级,使用潇湘卡(含轨道卡、交通卡)畅行多种场景。
日常通勤、生活缴费,还是信息获取,《潇湘一卡通》以安全、通用的技术,为长沙市民打造更高效、更互联的城市生活入口。如果你生活在长沙,这款应用将成为你便捷生活的得力助手。
智能充卡秒到账,便捷高效支持日常出行
扫码乘车免现金,无需零钱轻松搭乘公交地铁
全面公交线路查询,实时浏览路线与站点信息
支持iPhone及Apple Watch开通长沙潇湘卡
可直接为Apple Pay中的潇湘卡在线充值
实体交通卡支持DIY个性化卡面定制
绑定实体或开通电子消费卡,拓展特约商户扫码支付场景
一卡多用,覆盖交通出行与线下消费双重需求
v2.3.2
更新日志
更新说明:
进行了问题修复及体验优化

我要评论 查看全部评论 (0)>>